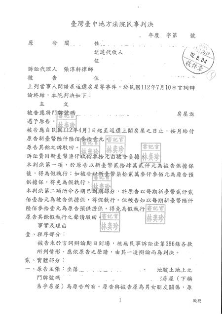
首頁 專業團隊 張淳軒 律師 成功案例 張淳軒 律師 擅長案件:詐欺、洗錢防制法、消費者債務清理程序、不動產案件、民事求償、強制執行程序 刑事案件 遭朋友利用錯當車手 爭取緩刑2年 當事人因朋友急需下,將提款卡提供給友人使用。爾後又在朋友的拜託下,將朋友匯款到當事人帳戶名下的款項領出。沒想到事後卻因為朋友非法使用提款卡,導致將當事人涉案被檢察官起訴。幸好在手足無措之際,找到「法律停看聽」的張律師,透過律師過往的辦案經驗和專業技巧,不斷的和受害者溝通協調,最終順利讓雙方達成共識和解,替當事人爭取到緩刑2年。 投資詐欺誤當車手 成功爭取緩刑4年 當事人因一時失慮,成為詐騙集團的車手,被檢察官提起公訴,幸好找到「法律停看聽」的張律師,在律師的幫助下,順利和告訴人協調溝通,當事人犯後也積極彌補造成的損害,終於和告訴人順利達成和解,最終律師也成功替當事人爭取到緩刑。 過失傷害成功達成和解 成功爭取不起訴 告訴人任職於當事人的工廠,工作過程中告訴人操作機器不慎而受傷,告訴人認為是當事人未盡管理義務才導致自己受傷,因而前往報警提告當事人。所幸當事人找到張律師,在律師的專業協助下,成功達成和解並讓告訴人撤告,讓檢察官同意給予當事人不起訴處分。 涉嫌虛擬貨幣洗錢案 成功爭取不起訴 當事人在網路上看到詐騙集團佯裝投資公司的貼文,在加入對方好友後,對方稱要提供帳戶讓公司操作而獲利。未料幾日後帳戶竟遭警示,當事人才驚覺自己遭詐騙集團利用。手足無措之下當事人找到「法律停看聽」的張律師,透過律師向檢察官證明當事人是誤信詐騙集團的話術,受到影響而陷入錯誤,成功替當事人爭取到不起訴。 涉犯偽造文書 成功爭取不起訴 當事人前往銀行提領其母親的遺產用以支付購入母親身故後靈骨塔之費用。孰料,其哥哥竟在事後提告當事人偽造文書。還好當事人找到「法律停看聽」的張律師,透過張律師的仔細蒐集證據、還原事實給檢察官知道,最終成功還當事人一個清白,替當事人爭取到不起訴。 涉犯詐欺案件 成功爭取不起訴 當事人和告訴人原先於網路交友軟體認識,某日當事人向告訴人借款1000元。詎料,當事人竟在日後突然收到警察局筆錄通知,指控當事人借款後便音訊全無,涉有詐欺的意圖。幸好當事人有找到「法律停看聽」的張律師,透過律師協助說服檢察官係當事人操作軟體不慎誤刪和告訴人的聊天室,並無詐欺的意圖,成功幫當事人爭取到不起訴,還給當事人一個清白。 違反毒品危害防制條例 成功爭取不起訴 當事人因持有並施用第二級毒品後遭警方發現,幸好一時失慮的當事人找到「法律停看聽」的張律師,透過律師向檢察官說明當事人施用的地方為國外及驗尿反應為陰性,並無我國刑法上的適用,成功說服檢察官給予被告不起訴的處分。 槍砲彈藥刀械管制條例 成功爭取不起訴 當事人和同案被告遭警方搜索時查獲槍械及子彈,係因證人出庭時表示當事人曾碰觸過該槍枝,所以應該為當事人所有。 當事人無奈之下找到張律師協助,透過張律師專業的答辯及提供當事人和同案被告間的對話紀錄,表示本案的槍枝應為同案被告所有,成功說服檢察官給予當事人不起訴的處分。 涉犯背信罪 成功爭取不起訴 當事人承攬對方的房屋裝潢工程,但房屋係因遭主管機關認定為違建而需停工,過程中對方並不知情只認為當事人已收受款項卻不履約,便提告當事人背信罪,當事人便找到張律師協助,透過張律師專業的答辯及提供主管機管針對該房屋所核發的相關違建文件,成功說服檢察官給予當事人不起訴的處分。 民事案件 確認本票債權不存在 成功爭取票權不存在 當事人係遭對方威脅才簽立本票,事後趕緊向熟悉民事糾紛的張律師求助,最後在律師協助下,證明本票的簽立是違反民法上的規定,成功替當事人爭取到票權不存在。 損害賠償 法院同意當事人提供擔保後,予以假扣押 當事人因為土地遭到數名被告傾倒廢棄物,造成土地無法正常使用,須支出高額清理費用始得清除。為確保當事人不會因訴訟時間過長,給予被告脫產時間。因此,張律師在受理案件後,馬上替當事人具名理由向法院聲請假扣押,成功保障當事人日後的求償權益。 侵占公司款項的損害賠償 成功爭取損害賠償 被告任職於當事人所開設的公司,被告係因行使職務時將原本應該繳納回公司的款項占為其所有,金額高達數百萬,因此當事人便找到張律師的協助,成功協助當事人追討回遭侵占的款項。 債務糾紛 被告應履行協議 當事人和被告為兄妹,被告答應當事人在期限內會將原先存放於帳戶的母親遺產應繼分得部分給付給當事人,事後被告卻推託遲未給付,無奈之下當事人找到「法律停看聽」的張律師,透過張律師的專業協助下,成功替當事人討回應得的應繼分部分。 分割共有物 成功替當事人將共有物分割並爭取到希望分配之部分 當事人和其他共有人共有數房屋,但遲未在分割方式上達成共識。為確保日後權利行使明確,所以找到張律師,替自己向其他共有人提出希望的不動產分割方案,最後也成功說服其他共有人,表示當事人提供的分割方法是最符合經濟價值、侵害最小下,同意依照當事人的方案進行分割及取得分割後不足價金之差額 修繕漏水事件 成功爭取精神慰撫金及被告應支付裝潢修繕的費用 當事人發覺房屋天花板和室牆面有多處滲漏水,導致牆壁龜裂及嚴重壁癌,經查發現竟是樓上鄰居的浴室漏水所導致,當事人多次請對方修繕,對方卻屢屢推卸責任不願面對處理,導致地板和家具因受潮而腐爛發霉,造成當事人的日常家居生活產生諸多不便及困擾。幸好當事人找到「法律停看聽」的張律師,透過張律師的專業協助下,替當事人爭取法院判決對方需應支付裝潢修繕的費用及支付精神慰撫金。 請求返還房屋 成功請求被告搬離當事人的房屋 當事人和被告原為男女朋友同居在當事人所有的房屋,但分手後被告遲遲不搬離,當事人無奈之下找到張律師協助,最後成功說服法官,要求被告應返還房屋並且應支付居住期間的租金 分割遺產 成功替當事人將遺產分割並爭取到希望分配的部分 當事人和其他繼承人未在遺產分割方式上達成共識。為確保日後權利行使明確,所以找到張律師,替自己向其他繼承人提出希望的遺產分割方案,最後也成功說服其他繼承人,同意依照當事人的方案進行分割 分割共有物 成功替當事人將共有物分割並爭取到希望分配之部分 當事人和其他共有人共有近5000平方公尺之土地,但遲未在分割方式上達成共識。為確保日後權利行使明確,所以找到張律師,替自己向法院提出希望的土地分割方案,最後也成功說服法官,當事人提供的分割方法是最符合經濟價值、侵害最小下,同意依照當事人的方案進行分割。 避免債務人脫產,先行假扣押 法院裁定允許債權人執行假扣押 當事人借錢給友人並約定還款期限,但友人未依約還款且無故消失,在後續打聽消息下。得知友人竟還有其他債主。為確保自己的權益下,當事人迅速提起告訴,並向法院聲請假扣押。但一開始法院並未准許假扣押,幸好當事人找到「法律停看聽」的張律師,在律師的協助下成功向法官證明,倘若不先行假扣押,當事人恐有未能全額受償之虞,成功讓法官准許聲請。 本票債權不存在 原告之訴駁回 對方公司因財務問題希望當事人可以延長償還時間,當事人同意便要求對方及其法定代理人簽發本票以做擔保,未料本票到期時公司之法定代理人竟請求確認本票債權不存在之訴,幸好找到「法律停看聽」的張律師,透過張律師的專業和經驗,成功讓法院駁回聲請,替當事人保住債權。 分割共有物 成功替當事人將共有物分割並爭取到希望分配之土地 當事人和其他共有人共有4000多平方公尺之土地,但遲未在分割方式上達成共識。為確保日後權利行使明確,所以找到張律師,替自己向法院提出希望的土地分割方案,最後也成功說服法官當事人提供的分割方法是最符合經濟價值、侵害最小下,同意依照當事人的方案進行分割。 終止借名登記 被告應將登記之不動產移轉所有權予原告 當事人原本在外有債務,所以借用家人之名義辦理不動產所有權登記。沒想到,待當事人清償債務完畢後,希望終止借名登記契約,也發函要求家人辦理所有權移轉登記。沒想到家人仍選擇置之不理。當事人迫於無奈下、只好委請張律師向法院證明雙方借名契約存在,並請法院依照不當得利規定,判決被告應將土地之所有權移轉登記予當事人。 給付貨款 被告上訴駁回 當事人於一審時已獲得勝訴判決,法院判決被告須給付貨款;然被告不服而上訴二審。當事人無奈之下找到張律師協助,透過張律師仔細研究被告的上訴狀後提出應對,成功說服二審法官駁回被告的上訴請求,被告仍需依照一審判決主文支付貨款予當事人 請求給付違約金 原告之訴駁回 當事人和原告間原本有簽訂店面頂讓契約並約定應於期限內須向主管機關申請變更負責人,若未於期限內完成則須給付違約金,嗣後原告認為當事人並未於期限內履行便提告當事人請求給付違約金,當事人便找到張律師協助,透過證明是由於主管機關的作業程序延宕並非可歸責於當事人,成功說服法官駁回原告的請求。 家事案件 酌定未成年子女會面交往方式 准聲請人得依其所述會面交往方案與未成年子女會面 當事人和前夫離婚時漏未考量與子女會面交往的問題,導致影響未成年子女的就學及日常作息,幸好當事人在委請「法律停看聽」的張律師協助下,透過調解程序成功說服對方接受當事人提出期望的會面方式。 離婚訴訟 說服兩造順利達成調解 當事人和配偶感情不和睦,一直希望離婚,但條件卻無法達成共識。另一方面,正苦於不知道到該如何替自己主張的當事人,在張律師的協助下,幫助兩人在法院安排的調解下達成共識順利離婚,也讓兩人成功從這段婚姻中釋放。 車禍案件 車禍損害賠償求償不成立 原告之訴及假執行聲請駁回 當事人將承包之業務轉包給其他公司,而其他公司所僱用之司機於國道發生事故後並未設置警示裝置,造成後方二車碰引發連環車禍。原告於訴訟過程中先和司機跟其僱用之公司達成和解後,竟又往下向當事人求償。幸好當事人在張律師協助下,成功向法院說明原告已與司機達成調解,拋棄因本件侵權行為所生之民事請求權,顯已免除司機之責任,則司機之僱用人即當事人亦同免其責任,原告自不能再向當事人要求損害賠償。 因為車禍而涉犯過失致死 成功爭取緩刑 當事人因為發生車禍而被提告過失致死並遭到檢察官起訴。當事人情急之下便找到「法律停看聽」的張律師,透過律師專業答辯及協助當事人和對方達成和解,成功說服法官而讓當事人獲得緩刑的判決。 其他案件 消費者債務清理事件 法院同意更生方案,債務減免達9成5以上 當事人先前不慎積欠大量債務,本金利息逐年累計最終導致當事人無力償還,正當當事人手足無措之際,找到擅長處理更生程序的張律師諮詢。在律師的幫助下,重新替當事人擬定合理的還款方案,並主張當事人因健康問題已無法從事一般勞務工作下,說服法院裁定更生程序,成功將還款金額降低至當事人可以負擔的範圍內,避免當事人陷入無盡的還款循環中。 消費者債務清理事件 法院同意更生方案,債務減免達9成以上 當事人先前不慎積欠大量債務,本金利息逐年累計最終導致當事人無力償還,正當當事人手足無措之際,找到擅長處理更生程序的張律師諮詢。在律師的幫助下,重新替當事人擬定合理的還款方案,並說服法院裁定更生程序,成功將還款金額降低至當事人可以負擔的範圍內,避免當事人陷入無盡的還款循環中。 消費者債務清理事件 法院同意更生方案,債務減免達9成5以上 當事人先前不慎積欠大量債務,本金利息逐年累計最終導致當事人無力償還,正當當事人手足無措之際,找到擅長處理更生程序的張律師諮詢。在律師的幫助下,重新替當事人擬定合理的還款方案,並說服法院裁定更生程序,成功將還款金額降低至當事人可以負擔的範圍內,避免當事人陷入無盡的還款循環中。